Die Transistorzündanlage 24V
Die Transistorzündung des Iltis militärische Version (24V)
Die Zündanlage des Iltis besteht aus dem Verteiler, der Zündspule mit den Vorwiderständen bzw. Widerstandsdraht in der frühen Version sowie dem Steuergerät (TSZ, TZA oder TZG genannt).
Die Zündung des Iltis in der Militärversion ist eine induktiv gesteuerte Transistorzündung. Das bedeutet, dass die Steuerung der Zündung über eine Spule (Induktivität) im Verteiler erfolgt, die über einen Rotor mit vier "Armen" erregt wird. Dieses Prinzip wird auch als TSZ-I Zündung bezeichnet. Dies ist ein recht altes Prinzip und unterscheidet sich deutlich von der etwas moderneren Hall-Geber gesteuerten Zündung (auch TSZ-H genannt).
Bei der TSZ-I Zündung ist das Steuersignal kein eindeutiger Spannungs-Impuls ("an-aus"), sondern eine Sinus-förmige Steuerspannung, die im TZG in einen Impuls umgewandelt werden muss.
Der wesentliche Unterschied (und aus meiner Sicht Nachteil) der induktiv gesteuerten Zündung zu einer Hallgeber - und auch zu einer optisch durch Lichtschranke oder mechanisch durch Unterbrecherkontakt gesteuerten Zündung - ist, dass bei der induktiven Zündung sowohl Zündzeitpunkt als auch Schließwinkel nicht stabil vorgegeben sind, sondern erst durch die Schaltung des TZG aus der sinusförmigen Steuerspannung generiert werden. Aufgrund von Alterung und Schäden an den Bauteilen des TZG kann sich daher sowohl Zündzeitpunkt wie Schließwinkel im Betrieb verändern. Das führt nicht unbedingt sofort zum kompletten Ausfall, kann aber zu schlechterem Motorlauf oder Folgeschäden führen, z.B. an der Zündspule, wenn der Schließwinkel zu groß wird. Der Zündzeitpunkt kann natürlich durch Nachstellen am Verteiler mechanisch korrigiert werden, nicht aber der Schließwinkel. Der Schließwinkel wird, wie später noch erklärt wird, im TZG durch die Steilheit einer Sägezahn-förmigen Spannung, die durch Parameter des TZG vorgegeben sind, in einen Rechteck-förmige Spannung mit einem bestimmte Puls-Pausen-Verhältnis umgewandelt.

Gemäß TDV beträgt das Puls-Pausen-Verhältnis im TZG bei 50Hz übrigens 6:4, mit anderen Worten ist das ein Schließwinkel von fast 60% oder 54°, was mir persönlich schon viel vorkommt.
Um diesen Unterschied zu verdeutlichen hier ein Bild einer klassischen Hallgeberzündung, der Pepetronic für den Munga. Durch die Scheibe ist sowohl der Zündzeitpunkt als auch der Schließwinkel fest vorgegeben.
Funktionsweise des TZG
Das TZG hat zum einen die Aufgabe aus der Sinus-förmigen Steuerspannung einen Rechteck-Impuls mit vorgegebenem Puls-Pausen-Verhältnis (=Schließwinkel) zu machen. Daneben gibt es eine weitere wichtige Funktion, nämlich die Abschaltung der Zündspule im Stand:

Wird die Zündung eingeschaltet, der Motor aber nicht gestartet, so ist das TZG zunächst durchgeschaltet und es fließt ein hoher Strom durch die Vorwiderstände und die Zündspule - dies entspricht dem Zustand bei einer Kontaktzündung, wenn der Motor zufällig in einer Position stehen geblieben ist, bei der der Kontakt geschlossen ist. Dieser hohe Strom kann über längere Zeit zur Erwärmung der Zündspule (wie oben ausgeführt muss die Zündspule fast 50W "verheizen") und der Vorwiderstände führen, im Extremfall kann das zum Ausfall führen. Damit dies nicht passiert ist im TZG des Iltis eine Abschaltung eingebaut, die nach ca. 4-6 Sekunden den Strom durch die Zündspule wieder abschaltet.
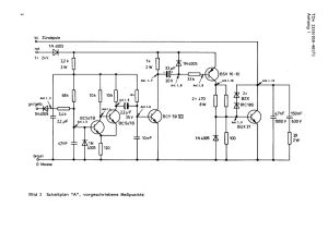
Hier das Schaltbild und die Stückliste des TZG aus der TDV 2320_050-40 (F) im Anhang mit einer kurzen Erläuterung der Funktion der wichtigsten Komponenten.

D2 dient zum Schutz der Schaltung vor Verpolung.
Die Eingangsstufe, bestehend aus D1, D3, T1, T2, C1, C2, C3, C7, R1, R2, R3, R4, R5, R6, R7 und erzeugt aus der sinsuförmigen Steuerspannung eine sägezahnförmige Ansteuerung für die Zwischenstufe. Die Flankensteilheit des Sägezahns wird durch R4-R7 und C3 vorgegeben und ist relevant für das Plus-Pausen-Verhältnis und damit für den Schließwinkel.
Die Zwischenstufe besteht aus R8, T3, die die sägezahnförmige Spannung zu einem Rechteck mit einer variablen Pulslänge umformt.
Der Elko C4 ist zuständig für die Entkopplung der Zwischenstufe von der Endstufe und sorgt dafür, dass im Ruhezustand nach einigen Sekunden die Endstufe gesperrt wird und damit nicht unnötig Strom durch die Zündspule und die Vorwiderstände fließt.
Die Endstufe, bestehend aus D4, D5, D6, D7, T4, T5, R9, R10, R11, R12, R13, C5, C6 schaltet, gesteuert durch die Rechteck-Ansteuerung den Strom durch die Zündspule. Die Z-Dioden D6, D7 mit jeweils 180V Durchschlagspannung schützen dabei den Leistungstransistor T5 vor den Spannungsspitzen, die beim Abschalten des Stroms durch die Zündspule entstehen.
Funktionsweise im Detail
Im Ruhezustand, d.h. ohne Steuerspannung, wird C2 über R2 und R3 schnell auf rund 1V aufgeladen, bis T1 durchschaltet. Dadurch wird T2 gesperrt und der Kondensator C3 wird über R6 geladen. T3 ist dann durchgeschaltet. Ohne die bereits angesprochene Entkopplung der Endstufe über C4 wären auch T4 und T5 dauerhaft durchgeschaltet, Details dazu weiter unten.

Im Betrieb kann die Funktion sehr gut über Messungen an den in der TDV angegebenen Meßpunkte nachvollzogen werden, ich habe entsprechende Oszillogramme jeweils beigefügt mit Angabe des Messpunkts.

Die Diode D1 lässt von der Sinusförmigen Steuerspannung aus dem Verteiler nur die negative Halbwelle durch. Während der positiven Halbwelle wird, wie im Ruhezustand, C2 über R2 und R3 schnell auf ca. 1V aufgeladen, dann schaltet T1 durch. Dadurch sperrt T2, der zuvor durchgeschaltet war (T1 und T2 bilden einen Inverter). C3 wird über R6 geladen (ansteigende Flanke des Sägezahns).

Während der negativen Halbwelle wird über R1 der Kondensator C2 bis auf ca. -0,7V entladen, begrenzt durch D3. Durch die Entladung von C2 sperrt der Transistor T1, damit schaltet T2 durch, weil die Basis von T2 über R4 auf ca. 1,5 V gezogen wird. C3 wird über R5 schnell entladen (Abfallende Flanke des Sägezahns).


An der Basis von T3 liegt der durch C3/R7 spannungsmäßig invertierte und um 180Grad phasenverschobene Sägezahn an, d.h. in der positiven Halbwelle ist T3 durchgeschaltet, mit Beginn der negativen Halbwelle wird die Basis von T3 auf ca. -4 V gezogen und T3 sperrt sofort. Die Spannung stiegt dann im Sägezahnprofil während der negativen Halbwelle bis auf -0,7V an, dann schaltet T3, bedingt durch seine hohe Stromverstärkung, sehr schnell durch. Im Ergebnis entsteht am Kollektor von T3 eine Rechteck-Spannung, deren Puls-Pausen-Verhältnis durch die Steilheit der Sägezahn-Flanke gesteuert wird. Wird das TZG im Ruhezustand nicht angesteuert, dann ist T3 ebenfalls wie in der positiven Halbwelle durchgeschaltet.

Über C4 wird die Zwischenstufe von der Endstufe gleichspannungsmäßig entkoppelt, im Ruhezustand ist T3 dauerhaft durchgeschaltet, ohne C4 wären somit auch T4 und T5 durchgeschaltet, was dazu führen würde, dass ein Dauerstom durch die Vorwiderstände und die Zündspule fließt. Im Ruhezustand wird aber C4 über den Basisstrom von T4 über R9 langsam aufgeladen, bis nach ca. 4-6 Sekunden T4 sperrt. Die Diode D4 ist eine Schutzdiode für T4, damit beim ersten Schalten nach dem Ruhezustand und damit geladenem C4 die Spannung an der Basis von T4 nicht über Versorgungsspannung + 0,7V ansteigt.

Der PNP-Transistor T4 dient als Impedanzwandler für die niederohmige Ansteuerung des Schalt-Leistungstransistors T5. Der BUX 37 (T5) ist ein Darlington-Transistor und hat dennoch, wie alle Schalt-Leistungstransistoren nur eine recht geringe Stromverstärkung. Um die notwendigen hohen Ströme von ca. 5A schalten zu können, muss T5 mit einem Strom von ca. 100mA angesteuert werden. Dieser Steuerstrom wird durch T4 geschaltete und durch R10/11 (parallel geschaltet, also 235Ω) begrenzt.

Die beiden 180V Z-Dioden D6 und D7 schützen T5, der maximal 400V aushält, vor den Spannungsspitzen, die beim Abschalten durch die Selbstinduktion in der Zündspule entstehen. Die Z-Dioden sind in Reihe geschaltet und haben damit eine Durchbruchsspannung von 360V. Wichtig! Es dürfen hier, wie anderswo fälschlich geschrieben, keinesfalls andere Z-Dioden mit nur wenigen Volt Durchbruchsspannung verwendet werden.

Funktion der Vorwiderstände bzw. des Widerstandsdrahts
Häufig wird gesagt oder geschrieben, dass die Vorwiderstände (bzw. der Anfangs verwendete Widerstandsdraht) dazu dienen würden, die Spannung an der Zündspule zu reduzieren. Dies ist allerdings aus elektrotechnischer Sicht nicht ganz korrekt, der Sinn der Widerstände ist es vielmehr den maximalen Strom durch die Primärseite der Zündspule zu begrenzen.
Bei der Zündspule handelt es sich um eine Spule, die sowohl einen konstanten Ohmschen-Widerstand besitzt (Rsp) als auch eine Induktivität (Lsp), elektrotechnisch kann man sich das als eine Reihenschaltung eines Widerstandes und einer Spule, also ein R-L-Glied vorstellen. Eine Induktivität besitzt die Besonderheit, dass bei ihr keine Proportionalität zw. Strom und Spannung besteht, sondern dass beim Anlegen einer Spannung, der Strom zunächst sehr gering ist und dann langsam, gemäß einer umgekehrt expotentiellen 1-e^-t Funktion anwächst. Dabei beschreibt die sog. Zeitkonstante Tau = Lsp/Rsp (Zeitkonstante) wie schnell das passiert.
Anmerkung: Bei meinem Iltis beträgt Rsp ca. 1,2Ω und Lsp ca. 1,2mH, Tau liegt damit bei ca. 1ms.
Wird der Strom durch das TZG bzw. den Kontakt eingeschaltet, so fließt zunächst ein geringerer Strom, denn die Zündspule hat im ersten Moment einen sehr hohen Gesamt-Widerstand, man könnte auch sagen, sie "wehrt sich" gegen den Strom.. (Alter Merksatz: „bei Induktivitäten die Ströme sich verspäten“ ). - im Übrigen tut sie das auch gegen das Abschalten des Stromes -> nur deshalb gibt es überhaupt einen Zündfunken! In der Spule baut sich ein Magnetfeld auf. Mit zunehmenden Magnetfeld steigt der Strom an (d.h. der Gesamt- Widerstand der Spule sinkt), dies würde grundsätzlich gemäß der o.g. Funktion unendlich so weiter gehen, aber praktisch kann man sagen, dass nach ca. 6 x Tau (Zeitkonstante) der Strom fast seinen Maximalwert erreicht hat und damit die im Magnetfeld vorhandene Zündenergie ebenfalls ihr Maximum ereicht hat.
In diesem Zustand hat die Zündspule einen Widerstand Rsp von ca. 0,8-1,3Ω (nach verschiedenen Quellen, an meinem Iltis gemessen: 1,2Ω). Ohne die Vorwiderstände würde hier dann ein Strom von ca. 20-25A durch die Zündspule fließen, das entstpricht einer Verlustleistung von über 500W, die in der Zündspule in Wärme umgewandelt werden müsste. Man kann sich leicht überlegen, dass das in kurzer Zeit zu einem Ausfall der Spule führt.
Die beiden Vorwiderstände haben zwischen 1,5 und 2,6Ω (nach verschiedenen Quellen, an meinem Iltis gemessen: beide 1,7Ω). Im Normalfall sind die Widerstände in Reihe geschaltet, so dass vor der Zündspule einen Vorwiderstand von ca. 3,5Ω liegt, in Summe (Zündspule Rsp + Vorwiderstände) sind das also ca. 5,5Ω. Dadurch wird der maximale Strom durch die Zündspule auf ca. 5A begrenzt.

Hier eine Messung des Spannungsverlaufs an der Zündspule meines Iltis im normalen Betrieb/Leerlauf. Die Bordspannung beträgt dabei ca. 28V, gemessen bei ca. 850 U/min.
Die Spannung an der Zündspule wird durch den den sich umgekehrt expotentiel ändernden Strom durch die Zündpule und den sich damit ändernden Spannungsabfall an den Vorwiderständen bestimmt. Im Einschaltmoment fallen die vollen 28V an der Zündspule ab (da noch fast kein Strom fließt, fällt an den Vorwiderständen auch keine Spannung ab), und es fließt ein sehr geringer Strom. Nach ca. 1ms fallen an der Zündspule nur noch ca. 20V ab, die restlichen 8V fallen an der Vorwiderständen ab, es fließt also ein Strom von ca. 2,2A. D.h. zu diesem Zeitpunkt werden ca. 44W (20V x 2,2 A) in der Zündspule „verheizt“. Ist nach ca. 6ms (6 x Tau) der "maximale" Strom erreicht, dann fallen nur noch rund 9V an der Zündspule ab, es fließt ein Strom von ca. 5A, also werden also weiterhin ca. 45W (9V x 5A) in der Zündspule „verheizt“.
Man sieht also klar die Bedeutung der Vorwiderstände, ohne die Strombegrenzung durch sie würde in der Zündspule mehr 10mal soviel Leistung verheizt werden!!!
Ein nebenbei interessantes Phänomen ist die Zeitkonstante, wie man sieht dauert es ca. 6ms, bis der "maximale" Stromfluß erreicht ist. Das bedeutet aber, dass bei 2 Zündungen pro Umdrehung (4 Zylinder, 4 Takte) ab spätestens 5000 U/min nicht genügend Zeit für die Erreichung des "Maximalstroms" durch die Zündspule bleibt und damit die Zündenergie langsam nachlässt. Für den Iltis kein echtes Problem... wer fährt schon dauerhaft mit über 5000 U/min?
Funktion der Anhebung des Primärstroms durch die Zündspule beim Starten
Die Batterien werden beim Startvorgang des Motors sehr stark durch den hohen Strom des Anlassers belastet. Aufgrund des Innenwiderstandes der Batterien und des Widerstands der Leitungen zwischen Batterie und Anlasser sinkt dadurch in diesem Moment die Bordspannung recht stark ab, so dass von den ca. 24 Volt nur noch ca. 16-18 Volt für die Zündanlage, insbesondere für die Primärwicklung der Zündspule, zur Verfügung stehen, der Strom durch die Zündspule wäre entsprechend geringer. Der Primärstrom bestimmt aber die Stärke des Magnetfelds in der Spule und ist damit ausschlaggebend für die im Abschaltmoment in der Sekundärwicklung induzierte Zündspannung ( Zündenergie ). Durch die verringerte Bordspannung kann es vorkommen, dass die somit verringerte Zündenergie nicht ausreicht für einen reibungslosen Startvorgang des Motors, es kann zu Zündaussetzern kommen. Daher sind im Iltis 2 Vorwiderstände verbaut, diese sind, wie bereits beschrieben, in Reihe geschaltet. Das eine Ende dieser Reihenschaltung geht an Zündplus, das andere an Klemme 15(Stromversorgung) der Zündspule. Die Mittelanzapfung, im Orginalkabelbaum lila/weiß, geht an einen Kontakt im Magnetschaler vom Anlasser. Beim Starten wird damit ein Vorwiderstand überbrückt. Das bedeutet, unter der Annahme, dass die Spannung im Anlassmoment nur ca. 16V beträgt, dass der maximal Strom durch die Zündspule auf ca. 5,5A begrenzt ist, dies entspricht in Etwa den Bedingungen im Normalbetrieb ohne Anlasser.
Einfach erklärt - für den Laien
"Kle" (Markus) hatte im Multi-Board einen guten Beitrag verfasst, der die Arbeit des TZG einfach erklärt:
Bei einer Umdrehung des Verteilers läuft der Verteilerfinger an allen 4 Kontakten in der Verteilerkappe vorbei und gibt den Zündimpuls aus der Zündspule über die Zündkabel an die 4 Zündkerzen weiter, wo der Zündfunke entsteht. Damit das im richtigen Moment geschieht, muss der Zündzeitpunkt richtig eingestellt sein. Zeitgleich mit dem Verteilerfinger dreht sich auch der Rotor auf der Welle des Zündverteilers und erzeugt in der Induktivgeberspule eine Wechselspannung. Diese Wechselspannung gelangt über eine Kabelverbindung vom Verteiler zum TSZ und sorgt dort dafür, das pro Verteilerumdrehung die Zündspule 4 mal aufgeladen und entladen wird und somit jede Zündkerze einmal einen Zündfunken erzeugen kann.
Bei alten, kontaktgesteuerten Zündanlagen übernimmt der Unterbrecherkontakt diese Aufgabe.
Bei jeder Verteilerumdrehung wird die Zündspule (pro Zylinder) einmal zum aufladen “eingeschaltet“ und einmal “ausgeschaltet” um den Zündfunken entstehen zu lassen. Die “Aufladezeit” wird über den Schließwinkel geregelt. Beim TSZ vom Iltis reden wir hier vom “Puls-Pausenverhältnis” (PPV)
“Puls” vom PPV ist die Zeitspanne, in der die Zündspule mit Spannung versorgt wird und sich somit aufläd. “Pause” vom PPV ist die Zeitspanne, in der die Zündspule nicht mit Spannung versorgt wird.
Die gespeicherte Energie entlädt sich und der Zündfunke entsteht. Das Verhältnis von “Puls” zu “Pause” liegt optimalerweise bei 6 zu 4 und entspricht einem Schließwinkel von 60%. Ein Teil der Bauteile auf der Platine ist in Kombination dafür verantwortlich, das “An-” und “Ausschalten” im Verhältnis von 6 : 4 liegen. Wenn die Bauteile alterungsbedingt vom Sollwert (incl. Toleranzwert) abweichen und dadurch nicht exakt arbeiten, wird auch nicht mehr genau geschaltet. Je weiter sich das PPV vom Idealwert entfernt, desto größer werden die negativen Auswirkungen auf den Motorlauf. Das ist so ähnlich wie bei Asbach-Cola und Kuchenbacken, bis zu einem gewissen Grad kann das Mischungsverhältnis verschoben werden. Irgendwann wird es ungenießbar.
Leider ist davon auszugehen, das bei den meisten noch erhältlichen NOS TSZ und NOS Platinen das PPV nicht exakt bei 6:4 liegt. Ich hatte noch 6 NOS Platinen, nur eine lag bei 6:4. Ob die TSZ vor ~40 Jahren als Neuteile alle ein PPV von exakt 6:4 hatten ist heute natürlich nicht mehr nachprüfbar. Als ich jedoch zwei Platinen komplett mit Neuteilen bestückt habe ((T3,T4 und T5 waren NOS-Teile) lag bei einem das PPV exakt bei 6:4. Bei dem zwoten lag das PPV minimal daneben und ich habe es über R6 angeglichen. Ich gehe davon aus, das es an einer unglücklichen Kombination von Toleranzen lag.
Quelle: Multi-Board
