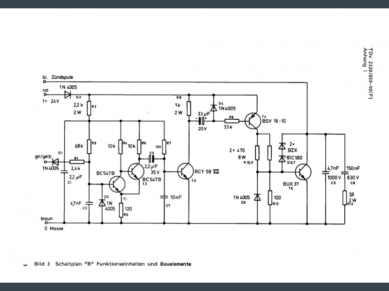
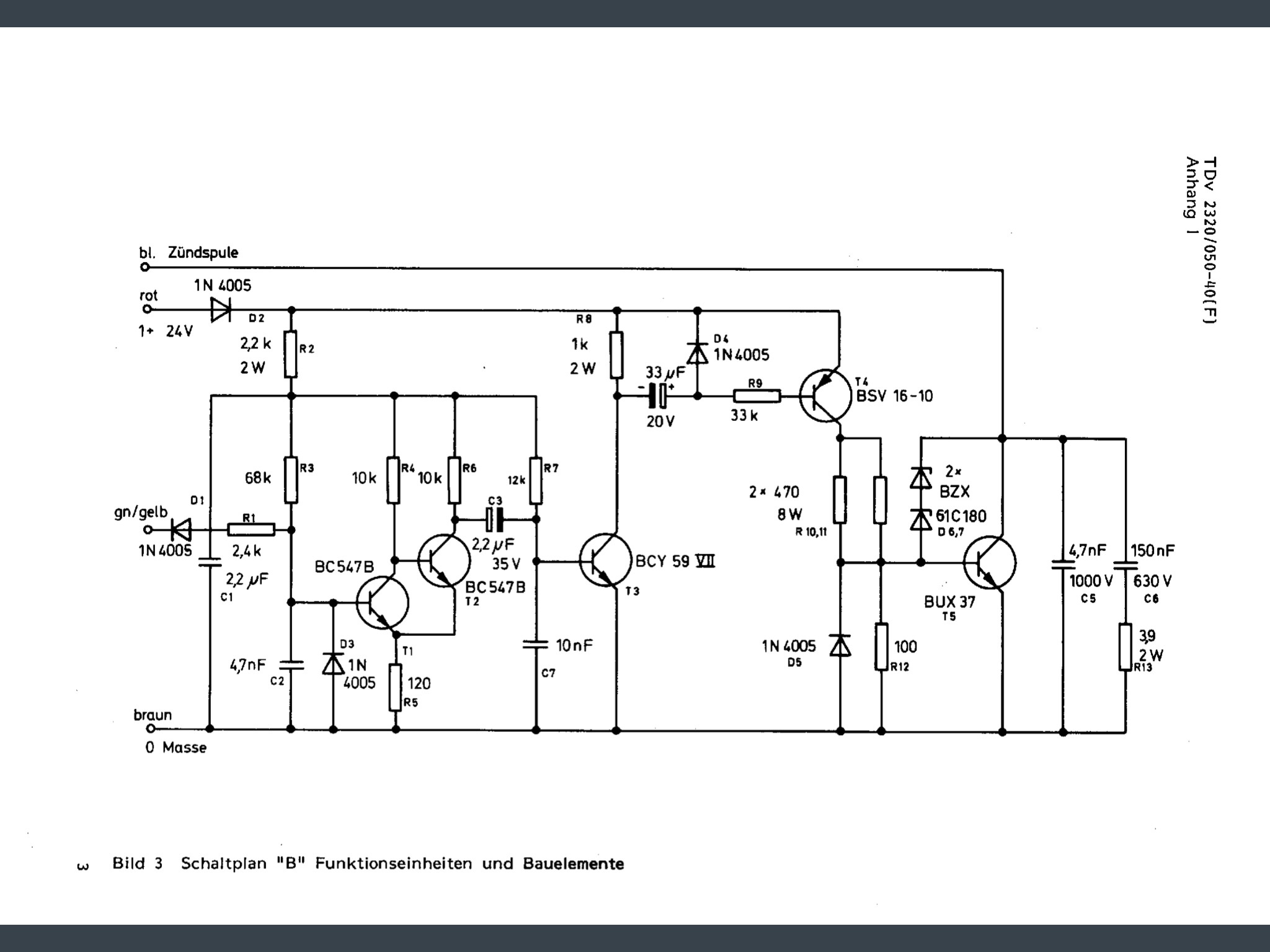
Datei:SchaltplanTZG.jpg
Aus VW-ILTIS Wiki

Größe dieser Vorschau: 800 × 600 Pixel. Weitere Auflösung: 2.048 × 1.536 Pixel.
Originaldatei (2.048 × 1.536 Pixel, Dateigröße: 251 KB, MIME-Typ: image/jpeg)
Schaltplan mit Bauteilbezeichnung des TZG Iltis
Dateiversionen
Klicke auf einen Zeitpunkt, um diese Version zu laden.
Version vom | Vorschaubild | Maße | Benutzer | Kommentar | |
---|---|---|---|---|---|
aktuell | 14:22, 19. Aug. 2014 | ![]() | 2.048 × 1.536 (251 KB) | Slothorpe (Diskussion | Beiträge) | Schaltplan mit Bauteilbezeichnung des TZG Iltis |
Du kannst diese Datei nicht überschreiben.
Dateiverwendung
Die folgenden 3 Seiten verwenden diese Datei: